Page 525 - ORTAKER UINSA
P. 525
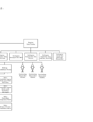
- 515 -
BAGAN STRUKTUR ORGANISASI
KANTOR WILAYAH KEMENTERIAN AGAMA PROVINSI BALI
Kantor Wilayah
Kementerian
Agama
Bagian
Tata Usaha
Subbagian
Subbagian Subbagian Subbagian Umum dan
Subbagian
Perencanaan, Data, Keuangan dan BMN Kepegawaian dan Organisasi, Tata Hubungan
dan Informasi Hukum Laksana, dan KUB
Masyarakat
Bidang Bidang Bidang Bidang Bidang
Pendidikan Islam Penyelenggaraan Bimbingan Urusan Agama Pendidikan Hindu
Haji dan Umrah masyarakat Islam Hindu
Pembimbing Pembimbing Pembimbing
Seksi Masyarakat Masyarakat Masyarakat
Kurikulum, Sarana, Seksi Seksi Seksi Kristen Katolik Buddha
Kelembagaan dan Pendaftaran dan Urusan Agama Seksi Pendidikan Agama
Kesiswaan Dokumen Haji Islam dan Bina Kelembagaan Hindu pada PAUD
Madrasah Reguler Syariah dan Dasar
Seksi Seksi
Seksi
Guru dan Tenaga Seksi Fasilitasi Bina Pendidikan Agama
Kependidikan Bina Haji Reguler dan Seksi Hindu pada
Madrasah Advokasi Haji Kantor Urusan Penyuluhan
Agama Pendidikan
Menengah
Seksi Seksi Seksi
Pendidikan Agama Bina Penyelenggara Kepenghuluan dan Seksi Seksi
Islam Umrah dan Haji Fasilitasi Bina Pemberdayaan Pendidikan
Khusus Keluarga Sakinah Umat Keagamaan Hindu
Seksi Seksi Seksi
Pendidikan Diniyah Transportasi, Penerangan Agama Seksi Seksi
dan Pondok Perlengkapan, dan Islam dan Sistem Sistem Informasi Sistem Informasi
Pesantren Akomodasi Haji Informasi Urusan Agama Pendidikan Hindu
Reguler Hindu
Seksi Seksi Seksi
Sistem Informasi Administrasi Dana Pemberdayaan Zakat
Pendidikan Islam Haji dan Sistem dan Wakaf
Informasi

