Page 527 - ORTAKER UINSA
P. 527
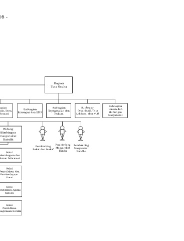
- 516 -
BAGAN STRUKTUR ORGANISASI
KANTOR WILAYAH KEMENTERIAN AGAMA PROVINSI PAPUA
Kantor Wilayah
Kementerian
Agama
Bagian
Tata Usaha
Subbagian
Subbagian Subbagian Subbagian Umum dan
Subbagian
Perencanaan, Data, Keuangan dan BMN Kepegawaian dan Organisasi, Tata Hubungan
dan Informasi Hukum Laksana, dan KUB Masyarakat
Bidang Bidang
Bidang Haji dan Bidang Bidang Bimbingan
Pendidikan Islam Bimbingan Urusan Agama Pendidikan masyarakat
Masyarakat Islam Kristen Kristen Katolik
Pembimbing Pembimbing
Pembimbing
Seksi Zakat dan Wakaf Masyarakat Masyarakat
Kurikulum, Sarana, Seksi Seksi Seksi Hindu Buddha
Kelembagaan dan Pelayanan Haji Seksi Pendidikan Agama Kelembagaan dan
Kesiswaan Reguler dan Sistem Kelembagaan Kristen pada PAUD Sistem Informasi
Madrasah Informasi dan Dasar
Seksi Seksi
Seksi
Guru dan Tenaga Bina Penyelenggara Seksi Pendidikan Agama Seksi
Kependidikan Umrah dan Haji Penyuluhan dan Kristen pada Penyuluhan dan
Madrasah Khusus Pemberdayaan Pendidikan Pemberdayaan
Umat
Umat
Menengah
Seksi Seksi Seksi
Pendidikan Agama Urusan Agama Seksi Seksi Pendidikan Agama
Islam Islam dan Bina Budaya Keagamaan Pendidikan Katolik
Syariah Keagamaan Kristen
Seksi
Pendidikan Diniyah Seksi Seksi Seksi Seksi
dan Pondok Penerangan Agama Sistem Informasi Sistem Informasi Pendidikan
Pesantren Islam Urusan Agama Keagamaan Katolik
Kristen Pendidikan Kristen
Seksi
Sistem Informasi
Pendidikan Islam

