Page 66 - Sistem Informasi Persediaan Barang Berbasis Web
P. 66

52






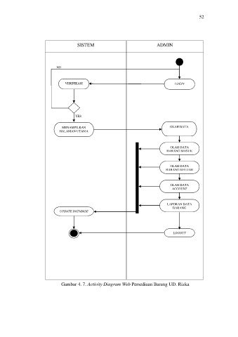
                                        SISTEM                                 ADMIN




                             NO




                                  VERIFIKASI                                            LOGIN








                                       YES

                                MENAMPILKAN                                           OLAH DATA
                               HALAMAN UTAMA
                                                                                       BARANG


                                                                                      OLAH DATA
                                                                                    BARANG MASUK



                                                                                      OLAH DATA
                                                                                    BARANG KELUAR



                                                                                      OLAH DATA
                                                                                       ACCOUNT



                                                                                     LAPORAN DATA
                                                                                       BARANG
                               UPDATE DATABASE





                                                                                        LOGOUT













                                Gambar 4. 7. Activity Diagram Web Persediaan Barang UD. Rizka
   61   62   63   64   65   66   67   68   69   70   71