Page 8 - E-LKPD BANDUL SEDERHANA SMA
P. 8

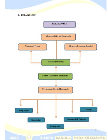
E.  PETA KONSEP



                                                            PETA KONSEP





                                                     Mengenal Gerak Harmonik




                              Mengenal Pegas                                   Mengenal Ayunan Bandul







                                                       Gerak Harmonik






                                                 Gerak Harmonik Sederhana






                                                   Persamaan Gerak Harmonik









                                                                                                  Energi
                      Simpangan




                                     Kecepatan                               Frekuensi & Getaran



                                                          Percepatan
                                                                                                             7
   3   4   5   6   7   8   9   10   11   12   13