Basic HTML Version
Table of Contents
View Full Version
Page 10 - manual
P. 10
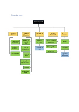
Organigrama.
5
6
7
8
9
10
11
12
13
14
15