Page 198 - เอกสารประกอบการสอนพื้นฐานการเขียนโปรแกรมคอมพิวเตอร์
P. 198

197





                                          B


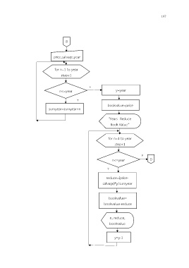
                                   price,salvage,year


                                   for n=1 to year
                                       step+1


                                                         F
                                       n<=year                            y=year
                                                 T

                                                                     bookvalue=price
                                sumyear=sumyear+n

                                                                     "Years  Reduce
                                                                       Book Value”


                                                                     for n=1 to year
                                                                         step+1


                                                                                          F
                                                                        n<=year                 D
                                                                     T


                                                                    reduce=(price-
                                                                  salvage)*y/sumyear


                                                                      bookvalue=
                                                                   bookvalue-reduce



                                                                      n, reduce,
                                                                      bookvalue


                                                                         y=y-1
   193   194   195   196   197   198   199   200   201   202   203