Page 199 - เอกสารประกอบการสอนพื้นฐานการเขียนโปรแกรมคอมพิวเตอร์
P. 199

198





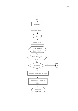
                                                         C


                                                     price,year



                                                 rate= (100/year)*2


                                                        rate



                                                  bookvalue=price

                                                   "Years  Reduce

                                                    Book Value”


                                                  for n=1 to year
                                                      step+1


                                                                         F             D
                                                     n<=year
                                                                T


                                               reduce=bookvalue*rate/100



                                                bookvalue=bookvalue-
                                                        reduce

                                                      n, reduce,

                                                      bookvalue
   194   195   196   197   198   199   200   201   202   203   204