Page 1561 - Workshop Manual - Tunland (2017)
P. 1561

FRONT SUSPENSION - FRONT SUSPENSION ASSEMBLY                          31-3

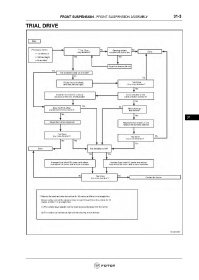
                 TRIAL DRIVE

































                                                                                                                     31
   1556   1557   1558   1559   1560   1561   1562   1563   1564   1565   1566