Page 35 - C:\Users\WS-NURSE01\Documents\Flip PDF Professional\tmp\
P. 35

32

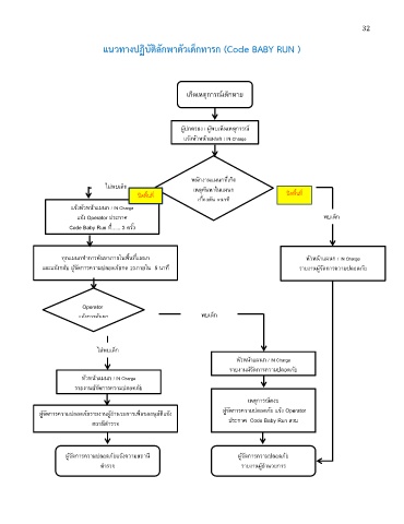
                                แนวทำงปฏิบัติลักพำตัวเด็กทำรก (Code BABY RUN )











                                                                  /
                                                                        / IN Charge








                                                                                           ื
                                                                                         ิ
                                              ื
                                           ปดพ้นท  ่ ี                                  ปดพ้นท  ่ ี
                                            ิ

                                                                      5

                                      / IN Charge
                             Operator

                      Code Baby Run   ...... 3





                                                                                                         / IN Charge

                                                 23       5


                          Operator





                                                                                    / IN Charge

                                     / IN Charge






                                                                                                Operator



                                                                              Code Baby Run
   30   31   32   33   34   35   36   37