Page 36 - C:\Users\WS-NURSE01\Documents\Flip PDF Professional\tmp\
P. 36

33

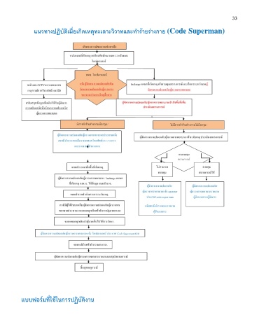
                 แนวทางปฏิบติเมื่อเกิดเหตุทะเลาะวิวาทและท ารายรางกาย (Code Superman)
                                                                    ้
                                                                        ่
                               ั








































































           แบบฟอร์มที่ใช้ในกำรปฏิบัติงำน
   31   32   33   34   35   36   37