Page 4 - Pedoman KBK
P. 4

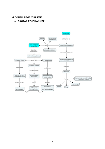
 VI. DOMAIN PENELITIAN KBK
A. DIAGRAM PENELIIAN KBK
 4
































































































   2   3   4   5   6