Page 195 - ACAD на базі НТУ ДП
P. 195

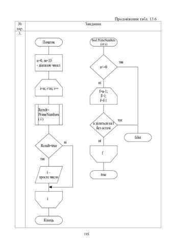
Продовження табл. 13.6
             №                                              Завдання
            вар.
              3.




















































































                                                           195
   190   191   192   193   194   195   196   197   198   199   200