Page 202 - ACAD на базі НТУ ДП
P. 202

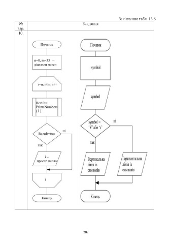
Закінчення табл. 13.6
              №                                           Завдання
             вар.
              10.


















































































                                                           202
   197   198   199   200   201   202   203   204   205   206   207