Page 5 - รายงาน PLC สาระคณิตศาสตร์ ปี 2562
P. 5

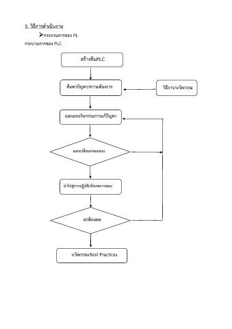
3. วิธีการดําเนินงาน

                     กระบวนการของ PL

              กระบวนการของ PLC


                                            สรางทีมPLC




                                    คนหาปญหา/ความตองการ                           วิธีการ/นวัตกรรม





                                            ิ
                                                       
                                   ออกแบบกจกรรมการแกปญหา




                                             ่
                                      แลกเปลียน/เสนอแนะ





                                  นําไปสูการปฏิบัติ/สังเกตการสอน





                                              สะทอนผล






                                        นวัตกรรม/Best Practices
   1   2   3   4   5   6   7   8   9   10