Page 2237 - Workshop Manual - Tunland (2017)
P. 2237
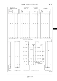
WIRING - SYSTEM CIRCUIT DIAGRAM 71-37
Intake pressure/ Intake accelerator Exhaust pressure
temperature sensor E08 actuator E17 sensor E16 EGR valve E18
1 2 3 4 1 5 3 2 4 1 2 3 2 1 4 3 5
W R W B R W B R B W B R R B B W R
71
70 89 23 65 77 53 67 95 91 19 71 5 29 66 96 90
Pressure 5V Temperature Circuit Supply Circuit Circuit Signal 5V power Circuit Signal Supply Circuit Circuit Signal 5V power
signal power signal
Engine electronic control module E01
Signal Circuit 5Vpower Circuit Signal Signal Circuit CAN-H CAN-L Circuit Signal 5V power
47 44 88 64 72 94 41 15 16 68 69 92
G B IGpower
To CAN bus
6 5 4 3 2 E101
A307
F1
B W R
A304
3 2 1 5 6 15 16
C204
C401
7 6 11 9 10 14 15 16
D302
W B R B W
3 2 1 7 4 5 6 8 9 D701
Q101
Br G SB B G-R W-R Y-L W-R Y-L
1 2 1 2 3 3 2 1 1 4 2 3 1 2 3
Rt
Oil-water Atmospheric pressure DPFpressure sensor Q02 DPF temperature sensor Q01 Fuel oil rail sensor E04
separator E19 sensor E20
ftwx711093

