Page 2 - Sejarah Islam di Nusantara
P. 2
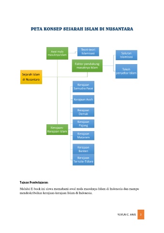
PETA KONSEP SEJARAH ISLAM DI NUSANTARA
Teori-teori
Awal mula Islamisasi Saluran
masuknya Islam
Islamisasi
Faktor pendukung
masuknya Islam
Tokoh
penyebar Islam
Sejarah Islam
di Nusantara
Kerajaan
Samudra Pasai
Kerajaan Aceh
Kerajaan
Demak
Kerajaan
Pajang
Kerajaan-
Kerajaan Islam
Kerajaan
Mataram
Kerajaan
Banten
Kerajaan
Ternate-Tidore
Tujuan Pembelajaran:
Melalui E-book ini siswa memahami awal mula masuknya Islam di Indonesia dan mampu
mendeskribsikan kerajaan-kerajaan Islam di Indonesia.
YUYUN C. ANIS 2

