Page 27 - Sales Playbook (2)
P. 27
SUPERION – Sales Playbook
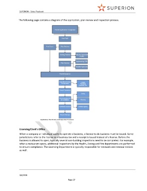
The following page contains a diagram of the application, plan review and inspection process.
Licensing/Clerk’s Office
When a company or individual wants to operate a business, a license to do business must be issued. Some
jurisdictions refer to the license as a business tax and a receipt is issued instead of a license. Before the
business is allowed to open, typically several non-building inspections need to be completed. For example,
when a restaurant opens, additional inspections by the Health, Zoning and Fire departments are performed
to ensure compliance. The Licensing Department is typically responsible for renewals and renewal notices
as well.
3/8/2018
Page 27

