Page 2334 - Foton Workshop Manual - Tunland (AT)
P. 2334

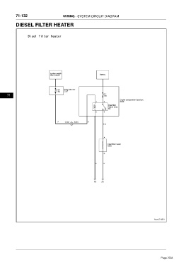
71-132                        WIRING - SYSTEM CIRCUIT DIAGRAM

           DIESEL FILTER HEATER


























      71































































                                                                                                        Page 2334
   2329   2330   2331   2332   2333   2334   2335   2336   2337   2338   2339