Page 116 - Thesis PhD Anger by Chaichana
P. 116
๙๘
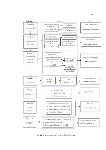
ขั้นด ำเนินกำร กระบวนงำน ผลลัพธ์
ขั้นตอนที่ ๑ พระไตรปิฎก กรอบแนวคิดการวิจัย
ศึกษา ค้นคว้า
ศึกษาวิเคราะห์ เอกสารและงานวิจัย (Conceptual Framework )
ข้อมูล จิตวิทยาสมัยใหม ่
“บูรณาการการจัดการความ
ขั้นตอนที่ ๒ กำหนดวัตถุประสงค ์ ทบทวนวรรณกรรม โกรธทางจิตวิทยาด้วยหลักธรรม
ในคัมภีร์พระพุทธศาสนาเถร
โครงร่างการวิจัย
ออกแบบการวิจัย ขอบเขต /นิยามศัพท ์
วาท”
เชิงปริมาณ วิธีการวิจัย (Research protocol )
ประชากร/ตัวอย่าง
ขั้นตอนที่ ๓ ร่างแบบสอบถาม
การสร้างเครื่องมือ แบบสอบถามฉบับสมบูรณ์
และตรวจสอบ ผุ้เชี่ยวชาญตรวจสอบ ปรับปรุงแก้ไข
คุณภาพ (Questionnaires)
หาค่า IOC Try out
หาความเชื่อมั่น
ขั้นตอนที่ ๔ สร้างบัญชี สร้าง แบบสอบถามออนไลน ์
(e-questionnaires)
ออกแบบการ google google form
survey survey
สำรวจออนไลน ์
ขั้นตอนที่ ๖ ๑. สรุปผลการวิจัย
๒. อภิปรายผลการวิจัย รายงานการวิจัย
การจัดทำรายงาน ๓. จัดทำรายงานการวิจัย
ขั้นตอนที่ ๗ ๑.ส่งบัณฑิตวิทยาลัยทำประชาวิจารณ ์ ดุษฎีนิพนธ์
การประชา ๒. นำเสนอต่อประชาวิจารณ์ดุษฎีนิพนธ์ √ ผ่านประชาวิจารณ ์
วิจารณ และ ๓. ผ่านอนุมัติจากการทำประชาวิจารณ์
์
๔. สอบป้องกันดุษฎีนิพนธ์ √ ผ่านสอบป้องกัน
สอบป้องกัน
ขั้นตอนที่ ๘
๑.ส่งบัณฑิตวิทยาลัยตรวจสอบรูปแบบดุษฎีนิพนธ์ ๑.บทความวิจัยผ่านการตีพิมพ์
จัดทำรูปเล่ม ๒. ส่งบทความตีพิมพ์ในวารสารวิชาการ ๒.ดุษฎีนิพนธฉบับสมบูรณ์
์
๓. จัดทำรูปเล่มดุษฎีนิพนธ์และบันทึกลง CD
ดุษฎีนิพนธ์
ภำพที่ ๓.๑ กระบวนการดำเนินการวิจัยเชิงปริมาณ

