Page 1328 - Workshop Manual - Aumark (BJ1051)
P. 1328
61-56
Circuit-System circuit diagram
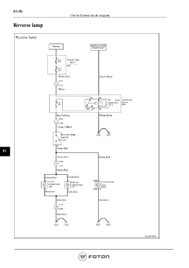
Reverse lamp
Reverse lamp
Battery Ignition switch
ON/START
Chassis fuse
box 1
White-Red Black-White
White
IG power Vehicle body
supply relay fuse box
Red-Yellow White-Black
Green-Yellow
Reverse lamp
switch
Green-Red
61
Green-Red Green-Red
Green-Red
Green-Red Green-Red
Left rear Right rear Combined meter
combined lamp combined lamp
White-Black White-Black
White-Black White-Black
White-Black
Page 1328

