Page 1326 - Workshop Manual - Aumark (BJ1051)
P. 1326
61-54
Circuit-System circuit diagram
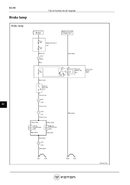
Brake lamp
Brake lamp
Ignition switch
Battery ON/START
Chassis fuse box 1
White-Red Black-White
White
IG power Vehicle body
supply relay fuse box
Blue-Yellow
Switch of
brake lamp
Yellow-Green
61
Yellow-Green
White-Black
Yellow-Green
Yellow-Green Yellow-Green
Left rear Right rear
combined lamp combined lamp
White-Black White-Black
White-Black
White-Black
Page 1326

