Page 138 - GIGABYTE Service Manual-v3.0-110101
P. 138

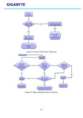
Figure 9-3: Burn in Driver Issue Verification


































                                     Figure 9-4: Burn in Hardware Issue Verification














                                                           116
   133   134   135   136   137   138   139   140   141   142   143