Page 137 - GIGABYTE Service Manual-v3.0-110101
P. 137

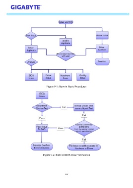
Figure 9-1: Burn in Basic Procedures



































                                       Figure 9-2: Burn in BIOS Issue Verification









                                                           115
   132   133   134   135   136   137   138   139   140   141   142