Page 1336 - Workshop Manual - Aumark (BJ1051)
P. 1336

61-64
                                             Circuit-System circuit diagram


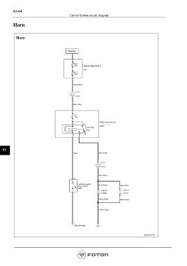
          Horn



           Horn


                                             Battery






                                                      Chassis fuse box 1





                                                White-Blue






                                               White-Blue





                                                                Vehicle body fuse box
                                                        Horn relay






   61
                                                Green           Blue-White







                                                                Blue-White

                                                  Combined switch   Blue-White
                                                  (horn switch)              Blue-White
                                                                  Horn 1        Horn 2

                                                                White-Black  White-Black


                                                                White-Black





                                                Self grounding








                                                                                                        Page 1336
   1331   1332   1333   1334   1335   1336   1337   1338   1339   1340   1341