Page 14 - Deeplom
P. 14

14


























































































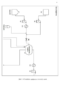
                                      Şəkil 1.4 Təmizləmə  qurğusunun texnoloji  sxemi.
   9   10   11   12   13   14   15   16   17   18   19