Page 796 - 第五卷
P. 796
第二十三章资本主义积累的一般规律号
他的多余的开支"。只有父亲和大儿子抽点烟,星期天上个酒馆,这些二
总共每周花 86 生丁。
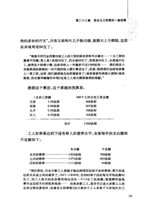
"根据不同行业同意付给工人的工资的综合材料可以看出……一日工资的
最高平均额,男人是 1 法郎 56生丁,妇女是89生丁,男孩是56生丁,女孩是55生
丁。按照这个标准计算,这家的收入一年最多不过 1068法郎…… 我们把这个
当做典型的家庭的一切可能的收入都计算进去了。但是,既然我们也给母亲算
上一笔工资,这样,我们就使她无法料理家务了,谁来看家和照顾小孩呢?谁来
做饭、洗衣服和缝缝补补呢?这是工人每天都要碰到的难题。"
根据这个算法,这个家庭的预算是 z
1 日的工资额 300个工作日的工资总额
468法郎
父亲 1. 56法郎 267法郎
168法郎
母亲 0.89法郎 165 法郎
儿子 0.56法郎
女儿 0.55 法郎
合计 1068法郎
工人如果要达到下述各种人的营养水平,全家每年的支出额和
不足额如下:
支出额 不足额
水兵的营养….........… ..............1828 法郎 760法郎
士兵的营养"…...........…..…..… 1473 法郎 405法郎
囚犯的营养…...................…… .1112法郎
44法郎
"我们看到,只有少数工人家庭才能达到同囚犯差不多的营养,更不用说
达到水兵或士兵的营养了。 1847一 1849年,比利时每个囚犯每天平均花费 63
生丁,同工人每天的生活费用相比还有一个 13 生丁的差额。管理费和监视
费可由囚犯不付房租来抵消…… 但是多数工人,甚至可以说大多数工人的
生活过得还要俭朴,这是怎么回事呢?这只是由于工人采取了只有他们自己
773

